留言
如果您对我们的产品感兴趣并想了解更多详细信息,请在此处留言,我们会尽快回复您。
提交
+86-25-86603686
获取报价
主页
关于我们
市场
农用化学品和制药行业
涂料、聚合物和树脂
工业清洗
机构清洁
润滑剂和金属加工
纺织工艺
电清洁
个人护理
资源
造纸
油田和水处理
气体净化
中间体和添加剂
产品
乙烯胺
乙二胺
二乙烯三胺
三乙烯四胺
无水哌嗪
哌嗪(68%)
氨基乙基哌嗪
乙醇胺
一乙醇胺
二乙醇胺
三乙醇胺
羟乙基乙二胺
一异丙醇胺
二异丙醇胺
三异丙醇胺
表面活性剂
壬基酚聚氧乙烯醚
脂肪醇聚氧乙烯醚
异构十醇聚氧乙烯醚
异十三醇聚氧乙烯醚
聚乙二醇
辛基酚聚氧乙烯醚
聚丙二醇
失水山梨醇脂肪酸酯
聚氧乙烯失水山梨醇脂肪酸酯
醇醚溶剂
乙二醇丁醚
乙二醇乙醚
二乙二醇丁醚
三乙二醇丁醚
二乙二醇乙醚
丙二醇甲醚
二丙二醇甲醚
丙二醇丁醚
丙二醇甲醚醋酸酯
乙二醇丁醚醋酸酯
二丙二醇丁醚
可持续性
定制
联系我们
请选择您的语言 :
English
Русский
بالعربية
中文
Español
社交分享 :
你要买什么?
异十三醇乙氧基化物
二甘醇单丁醚
二乙醇胺价格
2-(2-氨基乙基氨基)乙醇
氨基乙基乙醇胺
单异丙醇胺 MIPA
二异丙醇胺供应商
三异丙醇胺供应商
乙二胺生产商
三乙烯四胺
无水哌嗪出售
English
Русский
بالعربية
中文
Español
产品
主页
产品
失水山梨醇脂肪酸酯
失水山梨醇脂肪酸酯
包装 :
桶装/坦克罐/可定制
立即咨询
产品类别
市场
农用化学品和制药行业
涂料、聚合物和树脂
工业清洗
机构清洁
润滑剂和金属加工
纺织工艺
电清洁
个人护理
资源
造纸
油田和水处理
气体净化
中间体和添加剂
产品
乙烯胺
乙二胺
二乙烯三胺
三乙烯四胺
无水哌嗪
哌嗪(68%)
氨基乙基哌嗪
乙醇胺
一乙醇胺
二乙醇胺
三乙醇胺
羟乙基乙二胺
一异丙醇胺
二异丙醇胺
三异丙醇胺
表面活性剂
壬基酚聚氧乙烯醚
脂肪醇聚氧乙烯醚
异构十醇聚氧乙烯醚
异十三醇聚氧乙烯醚
聚乙二醇
辛基酚聚氧乙烯醚
聚丙二醇
失水山梨醇脂肪酸酯
聚氧乙烯失水山梨醇脂肪酸酯
醇醚溶剂
乙二醇丁醚
乙二醇乙醚
二乙二醇丁醚
三乙二醇丁醚
二乙二醇乙醚
丙二醇甲醚
二丙二醇甲醚
丙二醇丁醚
丙二醇甲醚醋酸酯
乙二醇丁醚醋酸酯
二丙二醇丁醚
产品详情
留言
如果您对我们的产品感兴趣并想了解更多详细信息,请在此处留言,我们会尽快回复您。
主题 :
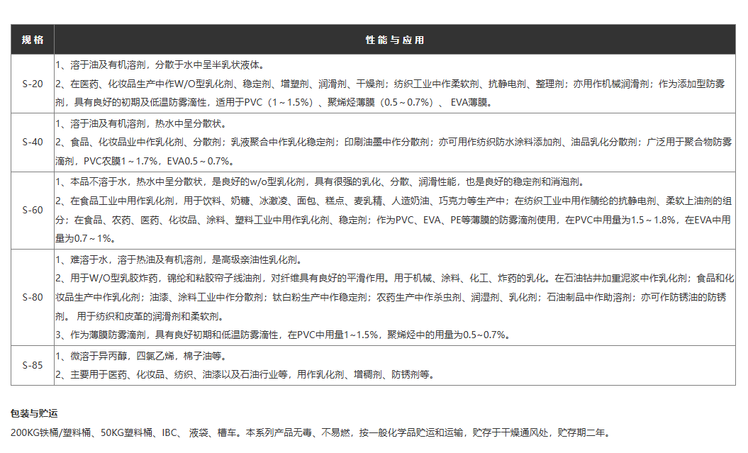
失水山梨醇脂肪酸酯
提交
以前的
三乙醇胺(TEA)
下一个
聚氧乙烯失水山梨醇脂肪酸酯
相关产品
一乙醇胺(MEA)
阅读更多
二乙醇胺(DEA)
阅读更多
三乙醇胺(TEA)
阅读更多
羟乙基乙二胺(AEEA)
阅读更多
一异丙醇胺(MIPA)
阅读更多
二异丙醇胺(DIPA)
阅读更多
三异丙醇胺(TIPA)
阅读更多
乙二胺(EDA)
阅读更多
二乙烯三胺(DETA)
阅读更多
氨基乙基哌嗪(AEP)
阅读更多
壬基酚聚氧乙烯醚(NPES)
阅读更多
脂肪醇聚氧乙烯醚(AEO)
阅读更多
异构十醇聚氧乙烯醚
阅读更多
异十三醇聚氧乙烯醚
阅读更多
聚乙二醇
阅读更多
辛基酚聚氧乙烯醚
阅读更多
失水山梨醇脂肪酸酯
阅读更多
留言
留言
如果您对我们的产品感兴趣并想了解更多详细信息,请在此处留言,我们会尽快回复您。
提交
联系我们:
sales@bewellchem.com
+86-25-86603686
+86-20-31800344
sales@bewellchem.com
+86-15358166321
扫描关注微信 :
扫描至 WhatsApp :
主页
产品
Whatsapp
联系我们